近日,园艺学院采后生物学团队朱孝扬教授课题组在植物学TOP期刊Plant Biotechnology Journal(中科院一区,五年影响因子12.4)在线发表了题为“CpERF-WRI1 Manipulates Ethylene Sensing by Regulating the Expression of CpERS1 and Fruit Ripening in Papaya”(https://doi.org/10.1111/pbi.70579)的研究论文。研究发现转录因子CpERF-WRI1能够调控乙烯受体蛋白CpERS1的表达,在系统II乙烯信号通路中调节乙烯感知,从而控制番木瓜果实的成熟过程,为番木瓜果实成熟调控和分子育种提供了重要的靶标。

番木瓜(Carica papaya L.)是热带和亚热带地区一种深受消费者喜爱的水果,是仅次于香蕉、芒果和菠萝的第四大热带水果作物(FAO, 2023)。其作为一种典型的呼吸跃变型果实,随着呼吸和乙烯高峰的出现,果实迅速转黄软化,导致贮藏期大大缩短,果实品质劣变迅速,成为限制番木瓜产业发展的重要原因之一。乙烯在果实成熟过程中起着关键作用,并被内质网膜上嵌入的特异性受体蛋白所感知。作为乙烯拮抗剂,1-甲基环丙烯(1-MCP)可与这些受体结合并延缓番木瓜成熟,但使用不当会导致成熟障碍(Zhu et al., 2019)。番木瓜对低温也高度敏感,运输和贮藏过程中的冷害会造成重大损失(Zou et al., 2014)。课题组前期鉴定出一组与果实成熟及后熟障碍紧密相关的基因(Zhu et al., 2019;Cai et al, 2022; Rahman et al., 2024),但其背后的调控网络仍不清楚。

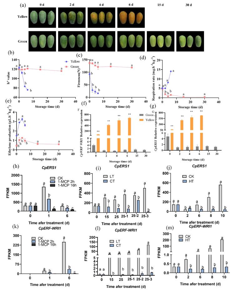
图1 CpERF-WRI1和CpERS1在不同软化障碍果实中的表达模式
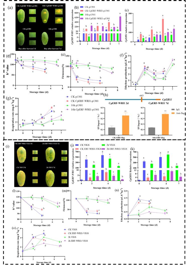
本研究基于前期基础,发现CpERS1和CpERF-WRI1的表达在成熟期间显著上调,但会被不当的1-MCP处理显著抑制。在未成熟、受冷害和热胁迫的番木瓜果实中,也观察到了类似的成熟障碍以及CpERS1和CpERF-WRI1的表达模式 (图1),表明这两个基因可能在成熟障碍中发挥关键作用。CpERF-WRI1在体外和体内均能结合并激活CpERS1启动子。在番木瓜中瞬时过表达CpERF-WRI1以及在番茄中异源超表达,均可加速果实成熟、提高CpERS1表达并上调成熟相关通路,而在番木瓜中通过病毒诱导的基因沉默(VIGS)抑制CpERF-WRI1则会延迟成熟并下调这些通路(图2)。同样,在番木瓜和番茄中过表达CpERS1可加速成熟并促进成熟相关基因的表达,而VIGS介导的CpERS1沉默则会延迟成熟并抑制这些基因(图3)。

图2 CpERF-WRI1瞬时超表达和瞬时沉默对果实成熟的影响

图3 CpERS1瞬时沉默对果实成熟的影响
总之,该研究结果表明不适的1-MCP处理、温度胁迫冷害或热胁迫诱导的果实软化障碍主要归因于乙烯受体再生受损以及随之而来的乙烯不敏感性。CpERS1在系统II乙烯响应中发挥重要作用,而CpERF-WRI1是激活CpERS1表达关键调控因子。当CpERF-WRI1因不当的1-MCP处理或温度胁迫而受到抑制时,CpERS1无法得到补偿,果实无法响应外源乙烯和启动系统II乙烯通路,进而导致果实软化障碍发生。该研究为番木瓜后熟障碍防控提供了重要的理论基础。
华南农业大学园艺学院毕业硕士研究生吴子菱和毕业博士研究生才佳卉为该论文的共同第一作者,华南农业大学园艺学院朱孝扬教授为通讯作者,毕业硕士研究生郑旺、在站博士后Faiz Ur Rahman和朱秋楠博士,以及华南农业大学园艺学院李雪萍教授和陈维信教授参与了该研究。该研究得到了国家重点研发计划、国家自然科学基金、广东省现代农业产业技术体系创新团队建设专项资金的资助。
文图/园艺学院
