近日,农学院张亚锋副教授与山东大学生命科学学院谭保才教授课题组合作,在New Phytologist发表了题为“An efficient transcript end mapping tool, Hiten, uncovers the functions of ZmRNase II and ZmPPR67 in organellar RNA processing and stability in maize”的论文。该研究开发了一种高通量分析植物叶绿体和线粒体RNA末端位置的新方法——Hiten(high-throughput transcript end mapping system),并基于该方法进一步揭示了植物细胞器RNA末端成熟与稳定的分子机制。

RNA末端成熟与稳定是细胞器基因表达的重要环节,对植物生长发育十分重要,但其调控机制尚未完全阐明。目前,缺乏合适的细胞器RNA末端分析方法是限制该领域研究的重要原因之一。为了解决这一技术问题,研究团队借鉴环状RNA(circRNA)研究思路,在前期开发植物线粒体基因组编码circRNA识别算法MeCi的基础上,结合RNA体外环化与二代测序技术,建立了Hiten方法。

图1 Hiten工作流程图
利用 Hiten,研究团队系统定位了玉米(Zea mays)叶绿体和线粒体mRNA及非编码RNA(ncRNA)的5′和3′末端位置,并分析了细胞器RNA的poly(A)特征。研究发现,叶绿体中普遍存在具有重叠序列的5′和3′末端,而线粒体中几乎不存在类似现象,表明两种细胞器在RNA加工机制上存在显著差异。此外,玉米细胞器RNA的poly(A)尾普遍较短(多为1~10 nts),比例较低(约7–10%),其来源既包括全长mRNA,也包括RNA降解中间体。
进一步结合RNA 5′-多磷酸酶处理与Hiten分析,研究发现大量玉米叶绿体和线粒体mRNA及ncRNA的5′末端保留三磷酸基团,表明转录起始在细胞器RNA 5′末端形成过程中发挥重要作用,而这一调控层面此前长期被忽视。

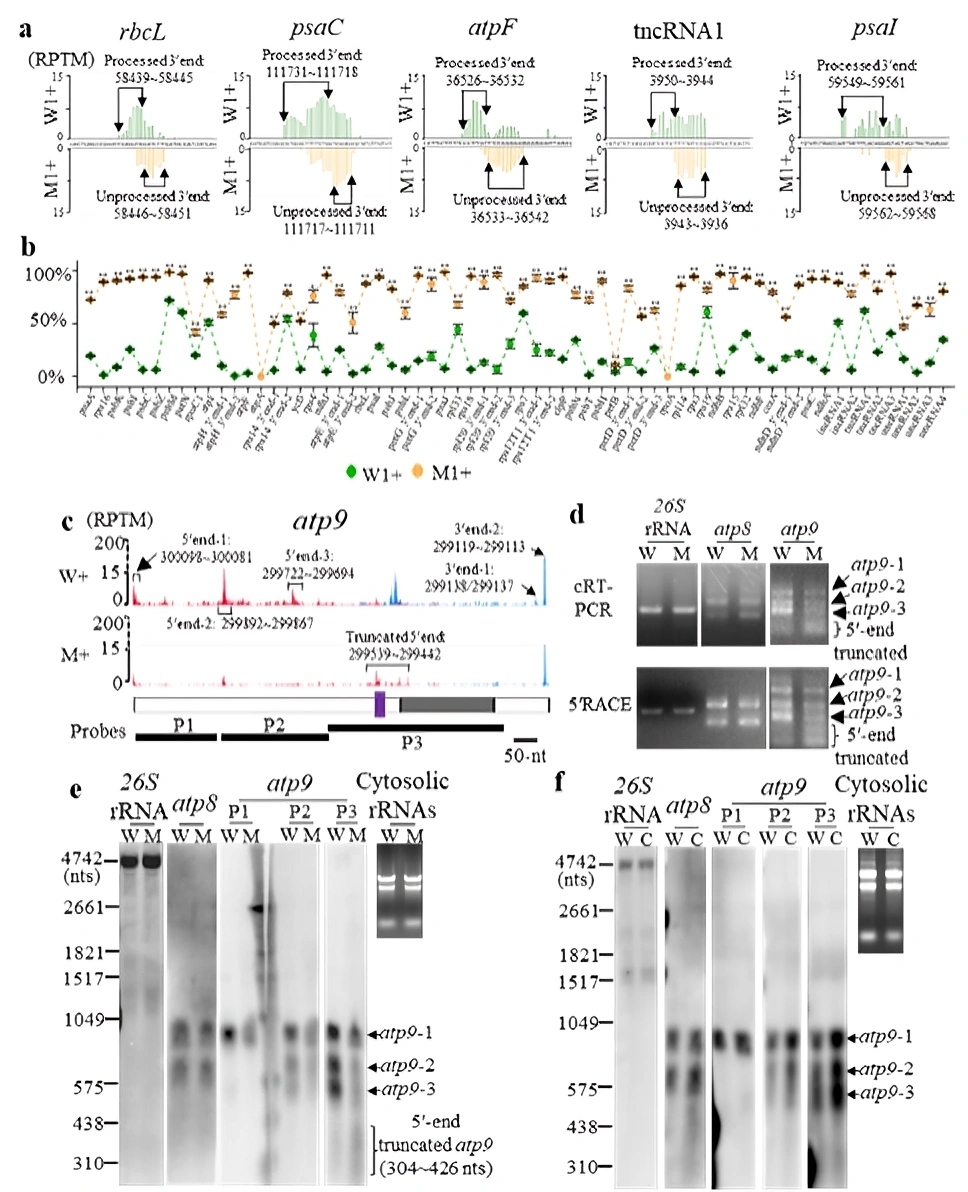
图2 Zmrnase II突变导致叶绿体RNA 3’末端验证,而Zmppr67突变导致线粒体atp9 mRNA稳定性降低
在功能研究方面,研究团队利用Hiten系统筛选并鉴定了叶绿体与线粒体双定位的ZmRNase II以及线粒体定位的ZmPPR67的底物RNA。结果显示,在Zmrnase II突变体中,几乎所有叶绿体mRNA和ncRNA的3′末端均发生1~11 nts的延长,而线粒体中仅atp1和atp4 mRNA出现类似变化,说明ZmRNase II在叶绿体RNA 3′末端成熟中发挥主要作用,而在线粒体中作用相对有限。另一方面,在Zmppr67突变体中,线粒体成熟atp9 mRNA的积累量显著下降,同时5′末端截短的atp9 mRNA大量积累,表明ZmPPR67通过保护atp9 mRNA的 5′ 末端来维持其稳定性。
综上,本研究开发了一种既可以高效定位植物细胞器RNA末端位置,又可用于鉴定参与细胞器RNA末端成熟与稳定的RNase和RBP底物RNA的分析工具,为细胞器RNA代谢研究以及RNase和RBP的功能解析提供了新的技术手段,并加深了对植物叶绿体和线粒体RNA末端成熟与稳定分子机制的认识。
张亚锋副教授和谭保才教授为论文共同通讯作者,学校农学院在读硕士生钱紫薇、已毕业硕士生孙慧、常冯瑞为论文共同第一作者,学校冯发强副教授、山东大学孙峰副教授为论文共同作者。山东大学杨雁卓和王勇副教授在研究过程中给予了帮助和有效讨论。该研究获得国家自然科学基金和广东省自然科学基金资助。
相关论文链接:https://doi.org/10.1111/nph.70856
文图/农学院
